开云手机平台3041 10-100V3A dc-dc降压ic
发布日期:2022-06-09 浏览次数:549
型号:开云手机平台3041 封装ESOP8 工作电压范围:10-100V 负载最大电流:3A
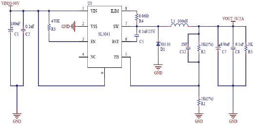
支持输入10-90V降压5V3A;
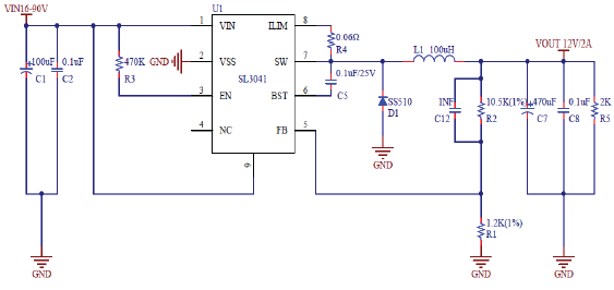
支持输入16-90V降压12V3A;
支持输入30V-90V降压24V1.5A
www.nudephotographysites.com/
概述:
开云手机平台3041是一款内部集成有功率MOSFET管可设定输出电流的降压型开关稳压器。可工作在宽输入电压范围具有优良的负载和线性调整。宽范围输入电压(10V至100V)提供最大3A电流的高效率输出,可在移动环境输入的条件下实现各种降压型电源变换的应用。
开云手机平台3041 安全保护机制包括逐周期峰值限流、软启动、过压保护输出短路保护和过温保护。
开云手机平台3041 外围电路简单,封装采用ESOP8
特点:
3A输出峰值电流
10V至100V宽工作电压范围
120mΩ的内部功率MOSFET
130KHz固定开关频率
外置限流保护
逐周期过流保护
热保护
软启动
输出短路保护
> 90%的效率
输出从1.25V到50V可调
ESOP8封装
应用领域:
高电压功率转换·
汽车系统
电池供电的系统
电动车车载设备
平衡车
工业电力系统
原理图:


48v降压芯片;36v降压芯片;12v一80vdcdc降压芯片;20v降5V芯片;24v转12v输出降压芯片;100v降压芯片;100v降压恒压芯片;100v降压5v;12v降压8v芯片