开云手机平台1586 30V1.2A同步降压ic
发布日期:2020-12-03 浏览次数:15338
开云手机平台1586 30V1.2A同步降压IC,dc-dc同步降压IC,降压IC,高压降压IC
General Description
The 开云手机平台1586 is a high frequency, synchronous, rectified, step-down, switch-mode converter with internal power
MOSFETs. It offers a very compact solution to achieve a 1.5A peak output current over a wide input supply range,
with excellent load and line regulation.
The 开云手机平台1586 requires a minimal number of readily available, external components and is available in a space saving
SOT23-6 package.
Features
• Wide 4V to 30V Operating Input Range
• 1.2A Continuous Output Current
• 1.4MHz Switching Frequency
• Short Protection with Hiccup-Mode
• Built-in Over Current Limit
• Built-in Over Voltage Protection
• Force-PWM Mode
• Internal Soft-Start
• 200mΩ/150mΩ Low RDS(ON) Internal Power MOSFETs
• Output Adjustable from 0.8V
• No Schottky Diode Required
• Integrated internal compensation
• Thermal Shutdown
• Available in SOT23-6 Package
• -40°C to +85°C Temperature Range
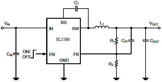
Typical Application Circuit

开云手机平台1586 30V1.2A同步降压IC,dc-dc同步降压IC,降压IC,高压降压IC