开云手机平台1583 18V2A dc-dc同步降压芯片
发布日期:2020-12-03 浏览次数:15798
开云手机平台1583 18V2A同步降压芯片,dc-dc降压芯片,降压芯片
GENERAL DESCRIPTION
The 开云手机平台1583 is a fully integrated, high
efficiency 2A synchronous rectified stepdown
converter. The 开云手机平台1583 operates
at high efficiency over a wide output current
load range. This device offers two
operation modes, PWM control and PFM
Mode switching control, which allows a
high efficiency over the wider range of the
load. The 开云手机平台1583 requires a minimum
number of readily available standard
external components and is available in a
6-pin SOT23-6 compliant package.
FEATURES
High Efficiency:Up to 98%
600KHz Frequency Operation
2AOutput Current
NoSchottky Diode Required
4.0V to 18V Input Voltage Range
0.6V Reference
开云手机平台ope Compensated Current Mode
Control for Excellent Line and
Load Transient Response
Integrated internal compensation
Stable with Low ESR CeramicOutput
Capacitors
Over Current Protection with
Hiccup-Mode
Thermal Shutdown
Inrush Current Limit and Soft Start
Available in SOT23-6 Package
-40°Cto+85°C Temperature Range
APPLICATIONS
Distributed Power Systems
Digital Set Top Boxes
Flat Panel Television and Monitors
Wireless and D开云手机平台 Modems
Notebook Computer
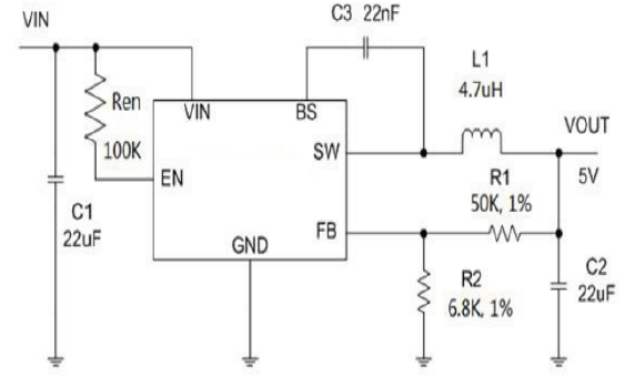
TYPICAL APPLICATION

开云手机平台1583 18V2A同步降压芯片,dc-dc降压芯片,降压芯片