开云手机平台3038 8V-150V宽输入电压降压型恒压恒流DC-DC控制器
发布日期:2020-11-17 浏览次数:10800
开云手机平台3038 8V-150V宽输入电压降压型恒压恒流DC-DC控制器
开云手机平台3038电动车专用8V-150V电源芯片,150V降压IC,150V降压芯片,150V5A降压电源IC
芯片介绍:
开云手机平台3038 是一款支持宽电压输入的开关降压型DC-DC 控制器,最高输入电压可超过150V。
开云手机平台3038 具有低待机功耗、高效率、低纹波、优异的母线电压调整率和负载调整率等特性。支持大电流输出,输出电流可高达5A 以上。
开云手机平台3038 同时支持输出恒压和输出恒流功能。通过设置CS 电阻可设置输出恒流值。通过设置FB1、FB2 引脚的分压电阻可设置输出恒压值。
开云手机平台3038 采用固定频率的PWM控制方式,典型开关频率为140KHz。轻载时会自动降低开关频率以获得高的转换效率。
开云手机平台3038 内部集成软启动以及过温保护电路,输出短路保护,限流保护等功能,提高系统可靠性。
开云手机平台3038 采用SOP8 封装。
芯片特点:
输入电压范围:8V~150
输出电压从4.2V 到30V 可调
支持输出恒压恒流
支持输出12V/5A,5V/5A
高效率:可高达96%
工作频率:140KHz
低待机功耗
内置过温保护
内置软启动
内置输出短路保护
应用领域:
电动车控制器,电动车仪表盘,电动车USB车充
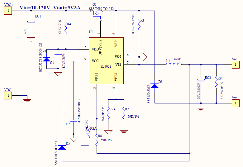
原理图:

开云手机平台3038 8V-150V宽输入电压降压型恒压恒流DC-DC控制器
开云手机平台3038电动车专用8V-150V电源芯片,150V降压IC,150V降压芯片,150V5A降压电源IC