欢迎访问开云手机平台官网!
0755-26786865
15818532899
开云(中国)
当前位置: 主页 > 应用方案
  • DCDC输入电压12-24V,输出12V2A峰值电流 电动摩托车(电摩)控制器降压电源芯片

    DCDC输入电压12-24V,输出12V2A峰值电流 电动摩托车(电摩)控制器降压电源芯片

    概述 开云手机平台3041 是一款内部集成有功率MOSFET管可设定输出电流的降压型开关稳压器。可工作在宽输入电压范围具有优良的负载和线性调整。宽范围输入电压(10V至100V)可提供最大3A电流的高效率输出,可在移动环境输入的条件下实现各种降压型电源变换的应用。 开云手机平台3041 安全保护机制包括逐周期峰值限流、软启动、输出...

  • 10-72V降压12V1A电源芯片 太阳能智能灌溉设备方案

    10-72V降压12V1A电源芯片 太阳能智能灌溉设备方案

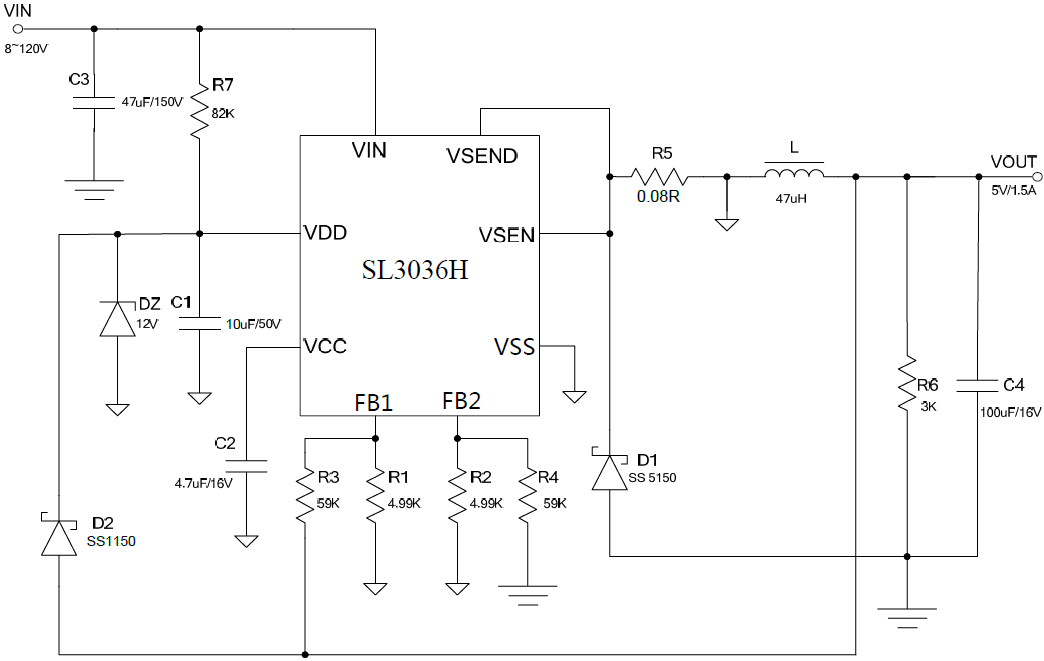
    概述 开云手机平台3036 是一款支持宽电压输入的开关降压型DC-DC,芯片内置100V/5A功率MOS,最高输入电压90V。开云手机平台3036具有低待机功耗、高效率、低纹波、优异的母线电压调整率和负载调整率等特性。支持大电流输出,输出电流可达2A 以上。 开云手机平台3036 同时支持输出恒压和输出恒流功能。 开云手机平台3036 采用固定...

  • 开云手机平台3054X 替换AO3400 国产场效应管 30VN型MOS管

    开云手机平台3054X 替换AO3400 国产场效应管 30VN型MOS管

    Description The 开云手机平台3054 us es advanced trench technologyto provide excellent RDS(ON), low gate charge andoperation with gate voltages as low as 2.5V. Thisdevice...

  • 15-150V降压5V0.8A DC-DC降压IC 替代PN6005 PN6006

    15-150V降压5V0.8A DC-DC降压IC 替代PN6005 PN6006

    概述开云手机平台3160 是一款用于开关电源的内置150V 高压MOSFET 的DC-DC 控制器。开云手机平台3160 内置高压启动和自供电功能,可满足快速启动和低待机功耗要求。具有自适应降频功能,可进一步优化轻载条件下的转换效率。芯片内置软启动功能,能减小器件应力,有效防止电感电流过冲。开云手机平台3160 内部还集成了各种异常状态的保护...

  • dc60V、72V、80V、100V降压12V 5V 3.3V/2~3A电流恒压电源芯片

    dc60V、72V、80V、100V降压12V 5V 3.3V/2~3A电流恒压电源芯片

    产品概述 开云手机平台3041 是一款内部集成有功率MOSFET管可设定输出电流的降压型开关稳压器。可工作在宽输入电压范围具有优良的负载和线性调整。宽范围输入电压(10V至100V)可提供最大3A电流的高效率输出,可在移动环境输入的条件下实现各种降压型电源变换的应用。 开云手机平台3041 安全保护机制包括逐周期峰值限流、软启动、输出...

  • 电动踏板车座桶灯 12~100V供电 5V 0.9A专用芯片开云手机平台3160

    电动踏板车座桶灯 12~100V供电 5V 0.9A专用芯片开云手机平台3160

    电动车踏板摩托车座桶灯全自动开启照明重力感应储物灯尾箱灯概述开云手机平台3160 是一款用于开关电源的内置150V 高压MOSFET 的DC-DC 控制器。开云手机平台3160 内置高压启动和自供电功能,可满足快速启动和低待机功耗要求。具有自适应降频功能,可进一步优化轻载条件下的转换效率。芯片内置软启动功能,能减小器件应力,有效防止电...

  • 12v升压22-24V蓝牙音箱芯片 300W以内大功率方案 电源管理升压芯片开云手机平台4010

    12v升压22-24V蓝牙音箱芯片 300W以内大功率方案 电源管理升压芯片开云手机平台4010

    蓝牙音箱就是将蓝牙技术应用在传统数码和多媒体音箱上,让使用者可以免除恼人电线的牵绊,自在地以各种方式聆听音乐。自从蓝牙音箱问世以来,随着智能终端的发展受到手机平板等用户的广泛关注。 蓝牙技术(Bluetooth)让音箱无线化变为可能,各类知名品牌都纷纷推出许多外形五花八门的"蓝牙音箱",消费者大约花...

  • dcdc10V~100V降压5V/1A 户外储能电源降压恒压芯片

    dcdc10V~100V降压5V/1A 户外储能电源降压恒压芯片

    一般来说,储能电源就是一个大容量的移动电源,一种可以储存电能的机器。其工作原理,交流220V输出,可驱动小功率电饭煲,煮饭,可带咖啡机煮咖啡,可用于照明,可使用电源插座,可为多种电器充电。不仅具备在线式UPS的全部功能,为关键负载提供稳定的电源保护,优化UPS性能,合理节省油泵、无功补偿设备和稳压设备的资金投入。森利威...

在线客服