蓝牙音箱就是将蓝牙技术应用在传统数码和多媒体音箱上,让使用者可以免除恼人电线的牵绊,自在地以各种方式聆听音乐。自从蓝牙音箱问世以来,随着智能终端的发展受到手机平板等用户的广泛关注。 蓝牙技术(Bluetooth)让音箱无线化变为可能,各类知名品牌都纷纷推出许多外形五花八门的"蓝牙音箱",消费者大约花费几十元至3000余元不等的价格,就可以让自己拥有超级时尚便捷的蓝牙音箱。

产品说明
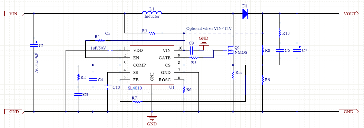
开云手机平台4010是一款外围电路简单的 BOOST 升压恒压控制驱动芯片,适用于 2.8-40V 输入电压范围的升压恒压电源应用领域,启动电压可以低至 2.5V。
开云手机平台4010会根据负载的大小自动切换 PWM,PFM和BURST 模式以提高各个负载端的电源系统效率。
开云手机平台4010可以通过 EN 脚实现低待机关机功能,当 EN 脚接 VIN 的时候,系统正常工作,当EN 脚位被拉低, 系统关机,此时流入芯片内部的电流小于 2uA,进入低功耗待机模式。
开云手机平台4010还可以通过 ROSC 脚设置系统开关频率,当ROSC 悬空,开关频率为 130KHz,当ROSC 拉高,开关频率为 260KHz,如果需要别的开关频率,可以在ROSC 上对地加电阻实现。
开云手机平台4010支持软启动功能,调节 SS 端口的电容大小,可以改变软启动的时间。
开云手机平台4010支持逐周期的限流保护,输出过压保护以及过温保护,当保护机制被触发时,芯片会及时关闭 GATE 的输出,有效保护电源系统以及输出负载。
特性
⚫ 宽输入电压:2.8-40V
⚫ 2.5V 启动
⚫ 高效率:最高可达 95%
⚫ 逐周期限流保护
⚫ 可编程的软启动
⚫ 内置过温保护
⚫ 内置过压保护
⚫ 支持PWM,PFM 以及 BURST 工作模式
⚫ 支持低功耗关机模式
⚫ 关机电流小于 2uA
⚫ 可设定工作频率
⚫ 恒压精度≤±3%
⚫ 封装: ESSOP10
应用领域
⚫ 移动设备供电
⚫ 太阳能
⚫ 音频功放模块供电
⚫ 摄影灯光电源
⚫ LCD 背光显示
典型应用图

开云手机平台