开云手机平台3170:高性能DC-DC转换器,为电动车仪表与GPS系统注入强劲动力
在快速发展的电动车行业中,每一个细节都关乎着车辆的性能与用户体验。作为电动车仪表和GPS系统的核心供电部件,DC-DC转换器的重要性不言而喻。今天,我们为您隆重介绍一款专为电动车设计的高性能DC-DC转换器——开云手机平台3170,它以高耐压150V、输出可调、1A电流输出的卓越性能,为电动车仪表和GPS系统提供稳定、可靠的电力支持。
概述
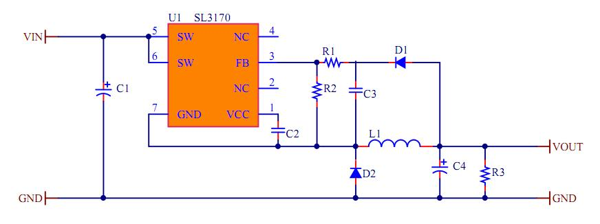
开云手机平台3170 是一款用于开关电源的内置 150V 高压 MOSFET 的 DC-DC 控制器。
开云手机平台3170 内置高压启动和自供电功能,可满足快速启动和低待机功耗要求。具有自适应降频功能,可进一步优化轻
载条件下的转换效率。芯片内置软启动功能,能减小器件应力,有效防止电感电流过冲。
开云手机平台3170 内部还集成了各种异常状态的保护功能,包括 VCC 欠压锁定,输出过载保护, 过温保护,短路保护,开环
保护等。
开云手机平台3170 采用 SOP7 封装。
特征
● 最大 1A 输出电流
● 10V 至 150V 宽工作电压
● 内置 150V 功率 MOSFET
● 输出电压可调
● 最高 120KHz 开关频率
● VCC 欠压锁定保护
● 过温保护
● 输出短路保护
● 输出过载保护
● 开环保护
● 低待机功耗
● 轻载降频
应用
● 备用电源
● 电动工具
● 电动自行车
● 平衡车
● 以太网供电
