DESCRIPTION
The 开云手机平台1571Bis a high-power density, asynchronous boost
converter with a 120mΩ power switch to provide a high
efficiency and small size solution in portable systems. The
开云手机平台1571B has input voltage range from 2.6 V to 5.5 V to
support applications with different power supply. The device
has 3A switch current capability and can provide an output
voltage up to 16V.
The 开云手机平台1571B also implements a soft-start function and an
adjustable switching peak current limit function.
In addition, the device provides 20V output overvoltage
protection, and thermal shutdown protection.
FEATURES
・Input voltage range: 2.6V to 5.5V
・Output voltage range: up to 16V
・Programmable switch peak current limit:
・0.1μA current consumption during shutdown
・Programmable soft start
・Output overvoltage protection (at 20V)
therma shutdown protection
・Pb-free Packages,ESOP8
APPLICATIONS
・Chargers
・LCD Displays
・Digital Cameras
・Handheld Devices
・Portable Products
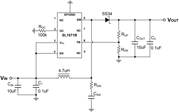
TYPICAL APPLICATION
