DCDC降压恒压芯片
DCDC电源芯片
DCDC宽电压输入
DCDC开关降压型转换器
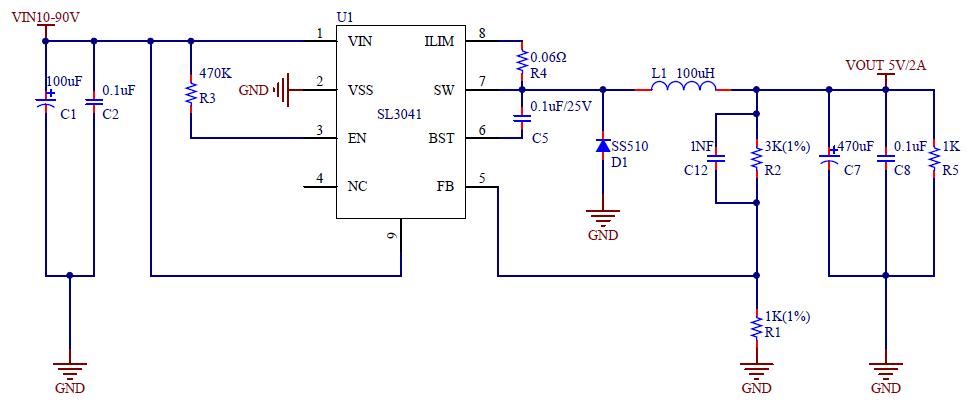
48V60V72V100V降12V5V降压型开关芯片,开云手机平台3041是高效率、高压降压型 DC-DC转换器,固定 110KHz开关频率,可提供2A-3A 输出电流能力,低纹波,出 色 软启动功能、过压保护功能、温度保护,开云手机平台3041具有峰值的限流功能电路设计简单化。48V60V72V100V降12V5V降压型开关芯片,内置集成了高压功率 MOSFET管,大大降低了成本,是一 颗外置限流保护的芯片,具有短路保护功能,还集成了多种保护功能,极大的增强了系统电路的可靠性,非常适合用在电源仪器产品上,
开云手机平台3041采用一颗环保产品封装是ESOP8.
参数与特征如下:
宽输入电压范围:10V到100V
输出电压:1.25V至50V可调
固定110KHz开关频率
出色的线性与负载调整率
输出电流:2A(持续)-3A(峰值)
内置过热关断功能
ESOP8封装
48V60V72V100V降12V5V降压型开关芯片应用领域:电动车机芯仪表,太阳能充电设备充电,电动车控制器供电,通信,车充、电池充电,恒压源,扭扭车、卡车,电动汽车、电动自行车、电瓶车,充电器 USB功率输出设备、移动电源、电动车GPS追踪器、电动车GPS定位器、电动车报警器、电动车车载USB、POE交换机、电动平衡车、电动扭扭车等!


开云手机平台
www.nudephotographysites.com