替代方案:开云手机平台9056C完全兼容LN2556
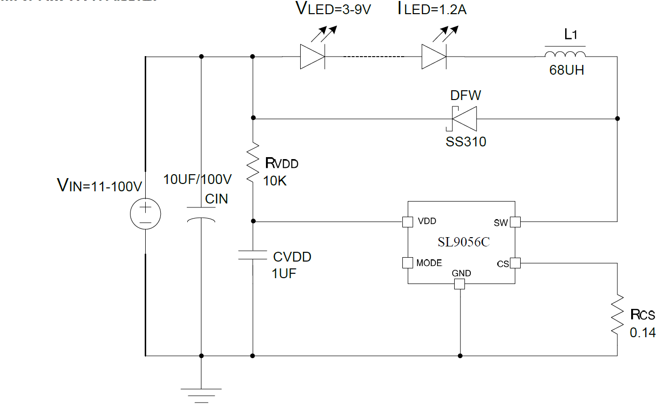
方案图

概述
概述
开云手机平台9056C 是一款内置100V 功率MOS
高效率、高精度的开关降压型大功率LED
恒流驱动芯片。
开云手机平台9056C 采用固定频率的PWM 工作
模式,典型工作频率为140KHz。
开云手机平台9056C 采用平均电流检测模式,因
此具有优异的负载调整率特性。
开云手机平台9056C 集成了高低亮功能,可以通
过MODE 端口实现高低亮的功能切换。
MODE 悬空为高亮模式,MODE 接高电平
为1/2 电流的低亮模式。
开云手机平台9056C内部还集成了VDD稳压管以
及过温保护电路等,减少外围元件并提高
系统可靠性。
开云手机平台9056C 采用ESOP8 封装。散热片内
置接SW 脚。
特点
◆宽输入电压范围:8V~100V
◆输出电流范围:100mA~1.5A
◆高效率:可高达93%
◆工作频率:140KHz
◆支持高低亮工作模式
◆平均电流检测
◆智能过温保护
◆内置VDD 稳压管
应用
◆电动自行车、摩托车灯
◆汽车照明
◆直流或交流输入LED 驱动
◆大功率LED 照明
原理图

