照明 随着LED技术的发展,一个组合LED以某种方式安装起来,它可以发出足够于室内照明的光线,例如可以用做:夜灯、台灯、花园灯等显示屏LED的一个很典型的用途是用做信息的显示和大屏幕显示,它们都广泛的用于体育场、机场、商业中心等等。

下面将为大家推荐几款我司热销的LED驱动芯片

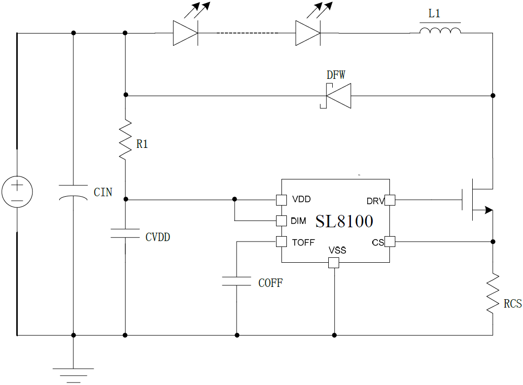
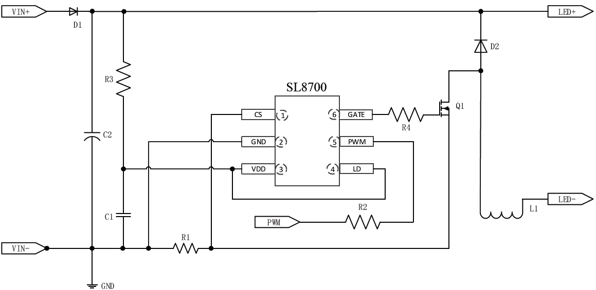
方案特点:
可PWM调光、线性调光
高恒流精度、高效率
内置降电流式过温保护功能
可扩展电流最大到5A以上
外围设计简单,容易过认证
应用图

原理图




开云手机平台
www.nudephotographysites.com