8V~150V降压12V5A 转5V5A dcdc降压恒压电路
120V降压12V降压芯片
80V降压12Vdcdc电源芯片
70V降压12V恒压芯片
100V降压12V2A 5V2A稳压芯片
方案特点:
宽输入电压范围:8V~150V
输出电压从4.2V到30V可调
支持输出恒压恒流
支持输出12V/5A,5V/5A
高效率:可高达96%
工作频率:140kHz
低待机功耗
内置过温保护
内置软启动
内置输出短路保护
内置VDD稳压管
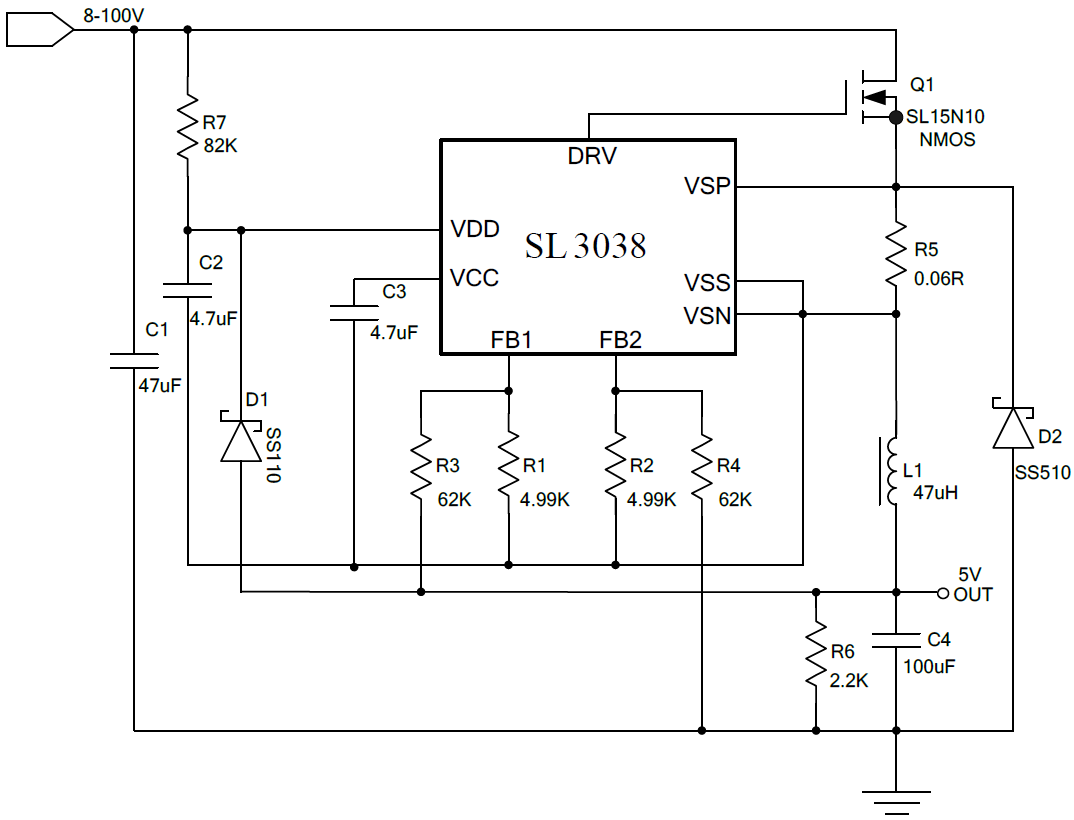
原理图

方案产品图

匹配型号
开云手机平台3041 开云手机平台3036 开云手机平台3036H 开云手机平台3042