扫地机器人,又称自动打扫机、智能吸尘、机器人吸尘器等,是智能家用电器的一种,能凭借一定的人工智能,自动在房间内完成地板清理工作。一般采用刷扫和真空方式,将地面杂物先吸纳进入自身的垃圾收纳盒,从而完成地面清理的功能。一般来说,将完成清扫、吸尘、擦地工作的机器人,也统一归为扫地机器人。

DC60V降压恒压电源芯片
DC60转3.3V降压稳压芯片
DC60V转5V降压电源芯片
DC60V转12VDC-DC降压芯片
芯片概述
开云手机平台3061是一款内部集成功率MOSFET的降压型开关稳压器,工作在宽输入电压范围具有优良的
负载和线性调整。宽范围输入电压(6V至40V)可提供最大2.5A电流高效率输出。
开云手机平台3061安全保护机制包括逐周期电流峰值限流、过温保护等。
开云手机平台3061外围电路简单,封装采用SOP8。
芯片特点
● 最大2.5A输出电流
● 6V至40V宽工作电压范围
● 内置功率MOSFET
● 140KHZ-500KHZ频率可调
● 过温保护
● 逐周期过流保护
● >90%的效率
● 低功耗
● 输出电压可调
● 采用SOP8封装
应用范围
● 高电压功率转换
● 汽车系统
● 电池供电系统
● 电动车车载设备
● 平衡车
● 工业电力系统
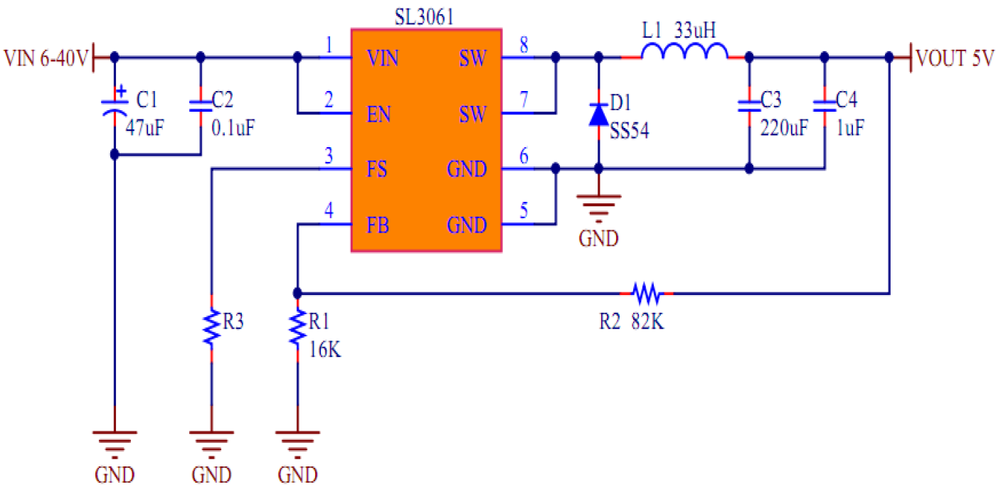
原理图


开云手机平台
www.nudephotographysites.com