消防电子中的应急照明灯是消防应急中最为普遍的一种照明工具。应急时间长,高亮度具有断电自动应急功能。在商场、办公楼、小区等公共区域都有应急灯的身影。

开云手机平台8443B 是一款内置60V 功率开关的高端电流检测降压型高精度高亮度LED 恒流驱动
控制器。系统通过一个外接电阻设定输出电流,最大输出电流可达2.5A;电流检测精度高达
±3%;外围仅需很少的元件。
方案特点:
宽输入电压范围:5V-80V
滞环控制,无需环路补偿
高端电流检测
过温保护
低压差工作时,可保持高稳定性
外扩MOS支持最大5A电流
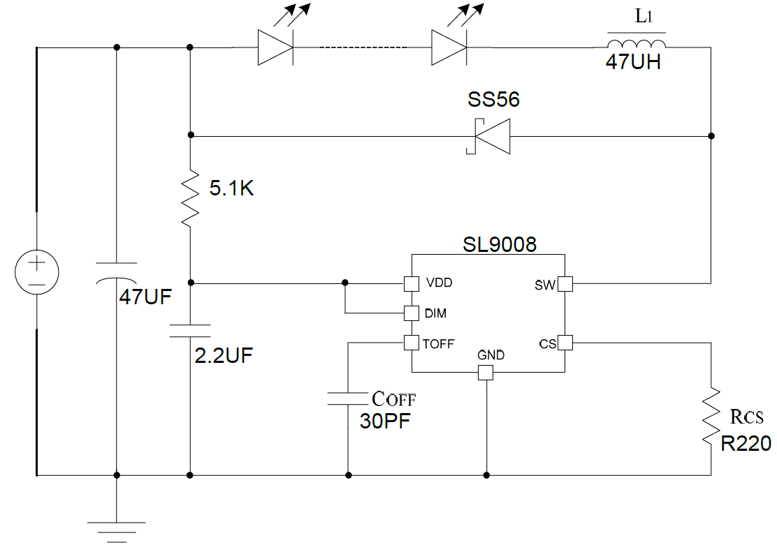
方案选型图:

原理图



开云手机平台
www.nudephotographysites.com