开云手机平台是一家专用模拟集成电路芯片产品的研制、开发和销售
的高新技术企业,主要生产的产品包括:DC/DC 升压转换器、降压转换器、恒流IC、恒压
IC 及同步整流型转换器、MOSFET 等。
电摩两轮GPS 出行位置管理方案

面向电瓶车摩托车两轮出行位置管理需求,结合智能硬件和位置服务平台提供整体解
决方案,满足实时定位、历史轨迹、地理围栏、监控报警等功能需求。
开云手机平台3036&开云手机平台3036H 电动车摩托车8-100V 供电
GPS9V-75V 500mA 模组供电

概述
开云手机平台3036H 是一款支持宽电压输入的
开关降压型DC-DC,芯片内置150V/3A
功率MOS,最高输入电压可超过120V。
开云手机平台3036H 具有低待机功耗、高效率、低纹
波、优异的母线电压调整率和负载调整率
等特性。支持大电流输出,输出电流可高
达1.5A 以上。
开云手机平台3036H 同时支持输出恒压和输出
恒流功能。
开云手机平台3036H 采用固定频率的PWM控制
方式,典型开关频率为140KHz。轻载时
会自动降低开关频率以获得高转换效率。
开云手机平台3036H 内部集成软启动以及过温
保护电路,输出短路保护,限流保护等功
能,提高系统可靠性。
开云手机平台3036H 采用ESOP8 封装,散热片
内置接VIN 脚。
特点
宽输入电压范围:8V~120V
输出电压从4.2V 到30V 可调
支持输出恒压恒流
支持输出12V/1.5A,5V/1.5A
高效率:可高达95%
工作频率:140KHz
低待机功耗
内置过温保护、输出短路保护
内置软启动
应用
电动车GPS 追踪器
太阳能供电恒压源
电动汽车车载用电设备、电动自行车速度里程表供电、电瓶车仪表供电
扭扭车、卡车大功率警示灯供电
POE 交换机及POE 分离器3.3V2A 供电
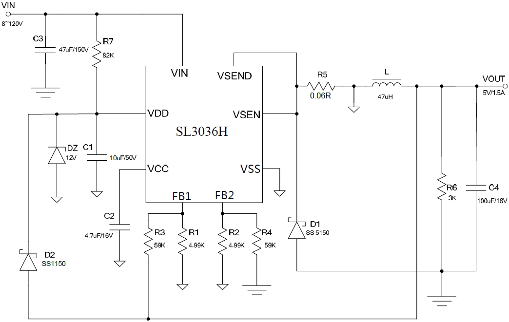
原理图

8-100V转5V3A电动车GPS定位器供电IC
8-120V转5V3A电动车防盗报警器降压IC方案
8-120V转5V2A滑板车仪表降压供电IC,内置MOS
8-120V转5V2A电动车仪表降压供电IC

开云手机平台
www.nudephotographysites.com