48V新国标电动车液晶仪表背光显示电源供电芯片、13.5V摩托车外接5V2A USB手机充电器电源芯片、12-72V电动车降压12V2A中央控制器电路供电方案、电动车4G GPS、NB-IOT 3.6V-4.2V 峰值3A电路供电IC
液晶仪表现在最常见,由于它具有直观美观的特点,现在多数电动车车型都在使用,常见的液晶仪表,通过以表可以看到,电压、速度、里程、电量、温度等参数。恰巧这些数据均需要合适的恒压12V电源供电才能让其一展无遗。
48V电动车 72V电瓶车液晶仪表12V供电方案

以直流蓄电池为动力的电瓶车常见的有:36V电动自行车、48V电动摩托车、60V高尔夫球车、60V电瓶游览车、48V电瓶残疾车、24V电瓶玩具车等等,逐渐得到越来越广泛的应用和普及。所以电动车液晶显示也成为主流的显示面板,采用开云手机平台3041 100V BUCK芯片作为36V、48V、60V、72V各类电瓶车转12V 2A给予液晶显示进行供电成为主流选择之一。
开云手机平台3041 10-100V电动车液晶仪表背光供电芯片

产品概述:
开云手机平台3041 是一款内部集成有功率MOSFET管可设定输出电流的降压型开关稳压器。可工作在宽输入电压范围具有优良的负载和线性调整。宽范围输入电压(10V至100V)可提供最大3A电流的高效率输出,可在移动环境输入的条件下实现各种降压型电源变换的应用。
开云手机平台3041 安全保护机制包括逐周期峰值限流、软启动、输出短路保护和过温保护。 开云手机平台3041 外围电路简单,封装采用ESOP8
产品特点:
● 3A输出峰值电流
● 10V至100V宽工作电压范围
● 内置功率MOSFET
● 110KHZ固定开关频率
● 外置限流保护
● 逐周期过流保护
● 过热保护
● 软启动
● 输出短路保护
● >90%的效率
● 输出电压1.25至50V可调
● 采用ESOP8封装
产品应用
● 高电压功率转换
● 汽车系统
● 电池供电系统
● 电动车车载设备
● 平衡车
● 工业电力系统
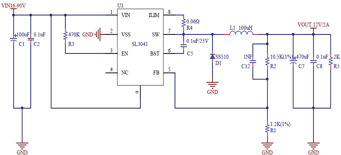
开云手机平台3041原理图

开云手机平台
www.nudephotographysites.com