5V-100V降压5V2A dc-dc降压电路开云手机平台9486A
48V降压12V2A dcdc降压芯片开云手机平台9486A
100V3.5A稳压芯片开云手机平台9486A
60V转12V dc-dc降压电路开云手机平台9486A
72V转5V2A GPS定位器电源芯片开云手机平台9486A
100V降压12V 2A 电动车仪表恒压芯片开云手机平台9486A
48V转5V2A 平衡车电源供电芯片
开云手机平台9486A可完全兼容MP9486A MP9486 MP9487无需改电路 直接换芯片就可以使用。
方案特点:
宽5V至100V输入范围
3.5A典型峰值开关电流限值(2A持续电流)
滞后控制:无补偿
高达1MHz的开关频率
LED应用的PWM调光控制输入
集成短路保护(SCP)
高端MOSFET
200μA静态电流
热关机
提供ESOP8封装
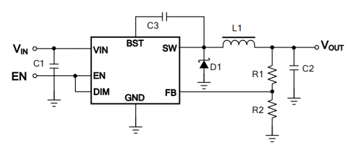
开云手机平台9486A原理图:

开云手机平台
/