下面为大家推荐几款我司热销性价比高的降压恒压电源芯片,森利威尔电子原厂直销
在广泛应用领域仪器仪表、医疗设备、电动车控制器、汽车充电器、电池充电器、恒压电源、GPS定位器、BMS、电动自行车、扭扭车、MCU模块供电等等。
5V-200V输入丨DC-DC降压恒压芯片(低功耗)丨
24V转12V降压芯片
36V转12V降压芯片
48V转12V降压芯片
60V转12V降压芯片
70V转12V降压芯片
100V转12V降压芯片
超低静态功耗
高效率
内置过温保护
内置软启动
内置短路保护
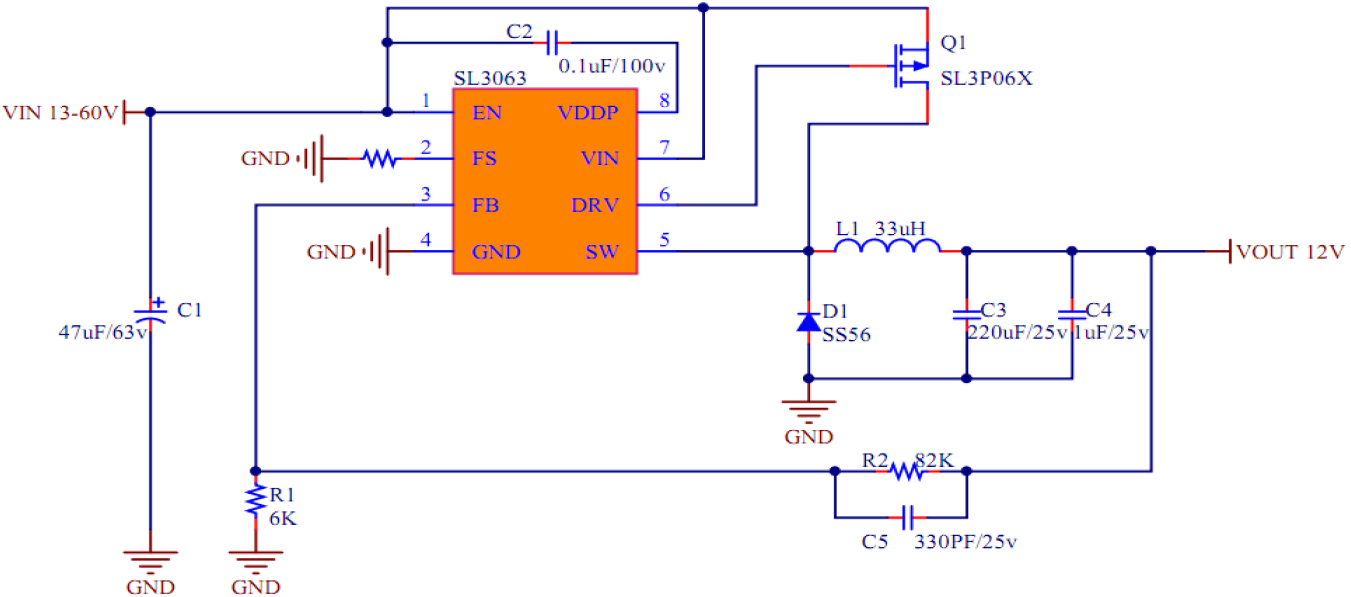
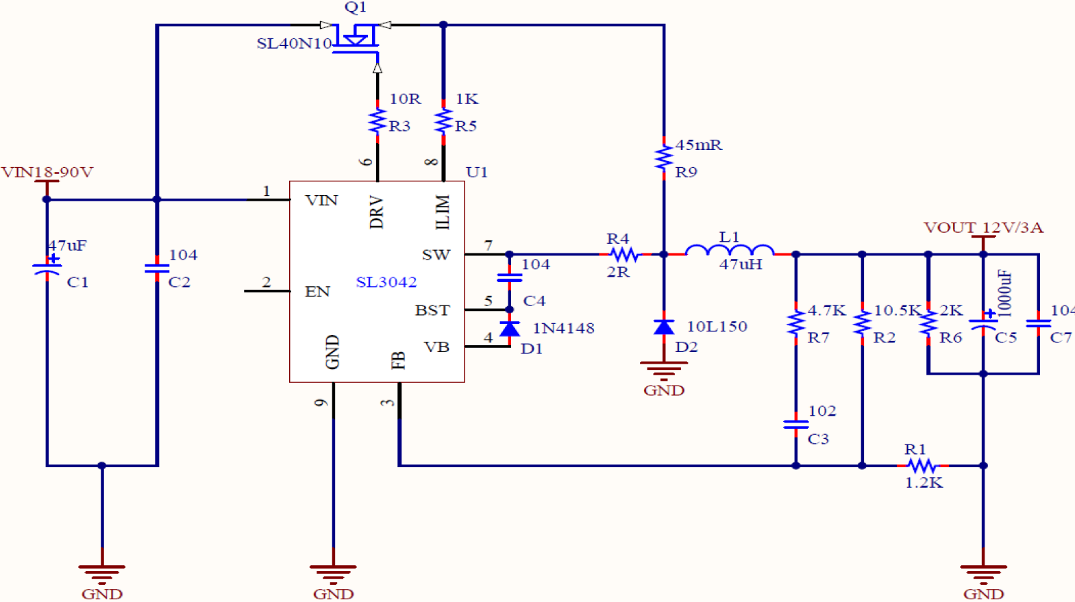
电路图
输入电压:6V-60V 输出电压:ADJ可调 电流:5A

输入电压:10V-100V 输出电压:1.25V-50V 电流:3A

输入电压:9V-120V 输出电压:1.25V-50V 电流:10A

开云手机平台
www.nudephotographysites.com