开云手机平台是一家专用模拟集成电路芯片产品的研制、开发和销售的高新技术企业,主要生产的产品包括:DC/DC升压转换器、降压转换器、恒流IC、恒压IC及同步整流型转换器、MOSFET等。 电池管理系统系统(BMS)的主要功能是监控电池的工作状态(电池的电压、电流和温度)、预测动力电池的电池容量(SOC)和相应的剩余行驶里程,进行电池管理以避免出现过放电、过充、过热和单体电池之间电压严重不平衡现象,最大限度地利用电池存储能力和循环寿命。 电池组BMS可以对电芯充、放电进行自动的智能管理,保障使用中电芯电压与容量的一致性,进一步提高了电池安全性能,为用户提供更加安全可靠的电动车产品。
多串锂电池电池管理系统BMS低功耗供电方案

针对电动8串至20串锂电池车电池包管理BMS系统供电方案开云手机平台3041可支持3A大电流,同时具备使能脚(EN)关断芯片,让电路处于低功耗uA级别,电池使用更持久。
开云手机平台3041多串8-20串锂电池BMS系统供电芯片

产品概述:
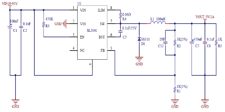
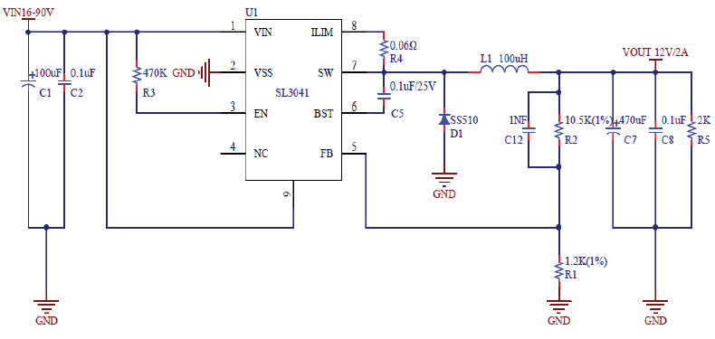
开云手机平台3041 是一款内部集成有功率MOSFET管可设定输出电流的降压型开关稳压器。可工作在宽输入电压范围具有优良的负载和线性调整。宽范围输入电压(10V至100V)可提供最大3A电流的高效率输出,可在移动环境输入的条件下实现各种降压型电源变换的应用。
开云手机平台3041 安全保护机制包括逐周期峰值限流、软启动、输出短路保护和过温保护。 开云手机平台3041 外围电路简单,封装采用ESOP8
产品特点:
● 3A输出峰值电流
● 10V至100V宽工作电压范围
● 内置功率MOSFET
● 110KHZ固定开关频率
● 外置限流保护
● 逐周期过流保护
● 过热保护
● 软启动
● 输出短路保护
● >90%的效率
● 输出电压1.25至50V可调
● 采用ESOP8封装
产品应用:
● 高电压功率转换
● 汽车系统
● 电池供电系统
● 电动车车载设备
● 平衡车
● 工业电力系统
开云手机平台3041 典型应用原理图


应用产品展示

开云手机平台3041宽压 100V 3A内置 MOS芯片应用于工 业级 GPS 模组 车载导航、个人定位、电子狗等电瓶车GPS、摩托车GPS、BMS系统管理供电、电动车液晶仪表12V供电 、储能电源BMS 外置 USB 快充方案 快充方案 、电池组低功耗 电池组低功耗 电池组低功耗 系统供电 系统供电 产品 。
充方案、电池组低功耗系统供电产品。

开云手机平台
/