深圳市森利威尔电子有限公司是一家专用模拟集成电路芯片产品的研制、开发和销售的高新技术企业,主要生产的产品包括:DC/DC升压转换器、降压转换器、恒流IC、恒压IC及同步整流型转换器、MOSFET等。
PoE是什么?PoE (Power Over Ethernet)指的是在现有的以太网Cat.5布线基础架构不作任何改动的情况下,在为一PoE供电些基于IP的终端(如IP电话机、无线局域网接入点AP、网络摄像机等)传输数据信号的同时,还能为此类设备提供直流供电的技术。PoE也被称为基于局域网的供电系统(PoL, Power over LAN )或有源以太网( Active Ethernet),有时也被简称为以太网供电,这是利用现存标准以太网传输电缆的同时传送数据和电功率的最新标准规范,并保持了与现存以太网系统和用户的兼容性。
PoE技术能在确保现有结构化布线安全的同时保证现有网络的正常运作,最大限度地降低成本。IEEE 802.3af标准是基于以太网供电系统PoE的新标准,它在IEEE 802.3的基础上增加了通过网线直接供电的相关标准,是现有以太网标准的扩展,也是第一个关于电源分配的国际标准。
关于SL3041 ESOP8 10-100V的POE交换机供电方案

为了遵循IEEE 802.3af 规范,受电设备(PD)上的PoE 功耗被限制为12.95W,这对于传统的IP 电话以及网络摄像头而言足以满足需求,但随着双波段接入、视频电话、PTZ 视频监控系统等高功率应用的出现,13W 的供电功率显然不能满足需求,这就限制了以太网电缆供电的应用范围。为了克服PoE 对功率预算的限制,并将其推向新的应用,IEEE 成立了一个新的任务组,旨在探求提高该国际电源标准的功率限值的方法。
SL3041 10-100V兼容POE供电范围44V-57V

产品概述:
开云手机平台3041 是一款内部集成有功率MOSFET管可设定输出电流的降压型开关稳压器。可工作在宽输入电压范围具有优良的负载和线性调整。
宽范围输入电压(10V至100V)可提供最大3A电流的高效率输出,可在移动环境输入的条件下实现各种降压型电源变换的应用。
开云手机平台3041 安全保护机制包括逐周期峰值限流、软启动、输出短路保护和过温保护。
开云手机平台3041 外围电路简单,封装采用ESOP8
产品特点:
● 3A输出峰值电流
● 10V至100V宽工作电压范围
● 内置功率MOSFET
● 110KHZ固定开关频率
● 外置限流保护
● 逐周期过流保护
● 过热保护
● 软启动
● 输出短路保护
● >90%的效率
● 输出电压1.25至50V可调
● 采用ESOP8封装
产品应用:
● 高电压功率转换
● 汽车系统
● 电池供电系统
● 电动车车载设备
● 平衡车
● 工业电力系统
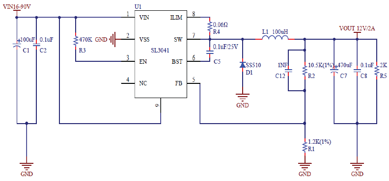
开云手机平台3041 典型应用原理图:

应用产品展示:

POE目前主流的一些应用参数:端口电压范围:44 V至57 V,典型供电电压为48V,普遍输出电压为12V1A,12V2A,3.3V2A,
相当于从输入44V-57V降压至12V1A 12V2A 3.3V2A,市面上大多降压BUCK芯片不能满足高耐压,或者无法直接输出3.3V,
针对这一系列的应用不能兼容的问题,森利威尔电子推出宽压系列芯片,选型如下,可有效解决POE交换机供电的问题以及POE分离器供电的难点。

开云手机平台
/