森利威尔 开云手机平台3160HB
150V/1.8A 开关降压型转换器
概述
开云手机平台3160HB 是一款用于开关电源的内置 150V 高压 MOSFET 的 DC-DC 控制器。
开云手机平台3160HB 内置高压启动和自供电功能,可满足快速启动和低待机功耗要求。具有自适应降频功能,可进一步优化轻 载条件下的转换效率。芯片内置软启动功能,能减小器件应力,有效防止电感电流过冲。
开云手机平台3160HB 内部还集成了各种异常状态的保护功能,包括 VCC 欠压锁定,输出过载保护, 过温保护,短路保护,开环 保护等。
开云手机平台3160HB 采用 SOP7 封装。
特征
● 最大 1.8A 输出电流
● 9V 至 150V 宽工作电压
● 内置 150V 功率 MOSFET
● 固定 5V 输出电压
● 最高 120KHz 开关频率
● VCC 欠压锁定保护
● 过温保护
● 输出短路保护
● 输出过载保护
● 低待机功耗
● 开环保护
● 轻载降频
应用
● 备用电源
● 电动工具
● 电动自行车
● 平衡车
● 以太网供电
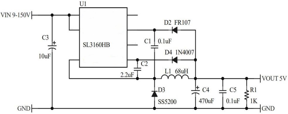
原理图
