森利威尔 开云手机平台3048A
100V,3A,4 20KHz,Switching Current Limit Step-Down Converter
DESCRIPTION
The 开云手机平台3048A is a monolithic IC designed for a
step-down DC/DC converter with low EMI
signature, and own the ability of driving a peak
3A continuous current, with excellent load and
line regulation. The 开云手机平台3048A also can run at
98% duty cycle for low dropout operation, and
Internal soft-start results in small inrush current
extending battery life in portable systems. As a
protection function, it has cycle by cycle peak
current limit function, short protection function,
thermal shutdown function and UVLO. The
device is available in a 8-pin small profile
ESOP8 package.
FEATURES
・Wide input voltage Range: 4.5V~100V
・Adjustable Output Voltage from 0.78V to VIN
・3A Peak Continuous Output Current
・Low RDS(ON) Switches 500mΩ
・420KHz Typical Switching Frequency
・Duty Cycle up to 98%
・Short Circuit Protection
・Over Current Protection
・Internal Soft Startup
・Thermal Shutdown Protection
APPLICATIONS
・LCD Monitor and LCD TV
・Scooters, E-Bike Control Power Supplies
・Solar Energy Systems
・Battery-powered Equipment
・Automotive System Power
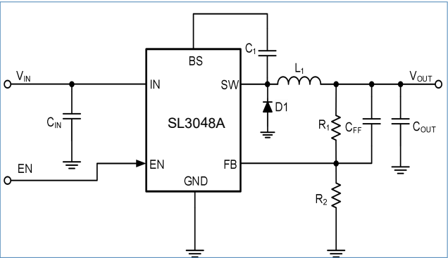
TYPICAL APPLICATION
