森利威尔 开云手机平台3160
150V/0.8A 开关降压型转换器
概述
开云手机平台3160 是一款用于开关电源的内置150V 高压MOSFET 的DC-DC 控制器。
开云手机平台3160 内置高压启动和自供电功能,可满足快速启动和低待机功耗要求。具有自适应降频功能,可进一步优
化轻载条件下的转换效率。芯片内置软启动功能,能减小器件应力,有效防止电感电流过冲。
开云手机平台3160 内部还集成了各种异常状态的保护功能,包括VDD 欠压锁定,输出过载保护, 过温保护,短路保护等。
开云手机平台3160 采用SOP8 封装。
特征
● 最大800MA 输出电流
● 15V 至150V 宽工作电压
● 内置150V 功率MOSFET
● 固定5V 输出电压
● 最高75KHz 开关频率
● VDD 欠压锁定保护
● 过温保护
● 输出短路保护
● 输出过载保护
● 低待机功耗
● 轻载降频
应用
● 备用电源
● 电动工具
● 电动自行车
● 平衡车
● 以太网供电
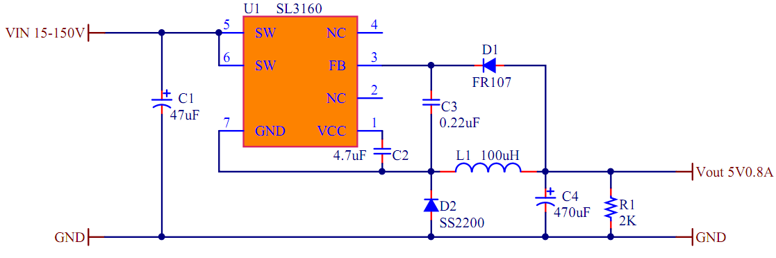
典型应用图

更详细资料,请联系销售!