森利威尔 开云手机平台3063
60V开关降压型转换器
产品概述
开云手机平台3063是一款外部驱动MOSFET的降压型开关稳压器,工作在宽输入电压范围具有优良的
负载和线性调整。宽范围输入电压(6V至60V)可提供大电流高效率输出。
开云手机平台3063安全保护机制包括逐周期电流峰值限流、过温保护等。
开云手机平台3063外围电路简单,封装采用SOP8。
产品特点
● 6V至60V宽工作电压范围
● >90%的效率
● 140KHZ-500KHZ频率可调
● 低功耗
● 过温保护
● 逐周期过流保护
● 采用SOP8封装
● 输出电压可调
应用范围
● 高电压功率转换
● 汽车系统
● 电池供电系统
● 电动车车载设备
● 平衡车
● 工业电力系统
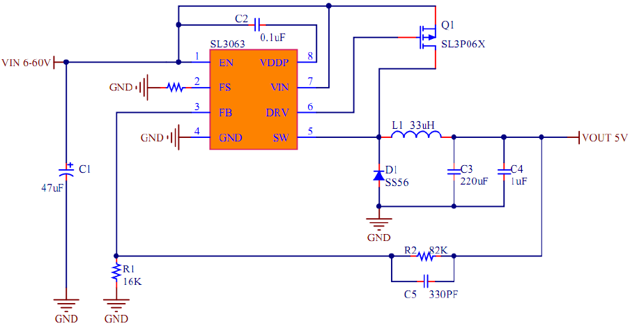
电路图
