森利威尔 开云手机平台3043
宽输入电压开关降压型转换器
产品概述
开云手机平台3043 是一款外驱MOSFET管可设定输出电流的降压型开关稳压器,可工作在宽输入电压范
围具有优良的负载和线性调整。宽范围输入电压10V至120V可提供最大10A的输出电流,可在移动
环境输入的条件下实现各种降压型电源转换的应用。
开云手机平台3043 安全保护机制包括逐周期峰值限流、输出短路保护和过温保护。
开云手机平台3043 外围电路简单,封装采用ESOP8
产品特点
● 最大10A输出电流
● 10V至120V宽工作电压范围
● 75KHz固定开关频率
● 逐周期限流保护
● 输出短路关断保护
● 热保护
● >90%的效率
● 输出从1.25V至50V可调
● ESOP8封装
产品应用
● 电动车转换器
● 汽车系统
● 电池供电系统
● 电动车车载设备
● 平衡车电源
● 工业电力系统
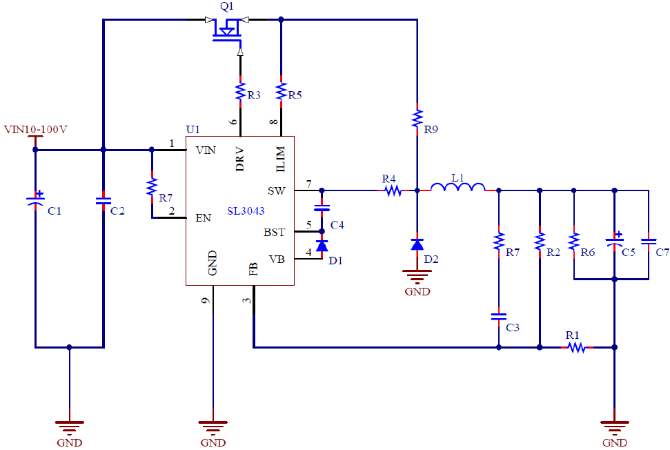
产品应用图
