森利威尔 开云手机平台9486A ESOP8
5V-100V 3.5A峰值电流 完全兼容MP9486 MP9486A MP9487
◼ DESCRIPTION
The 开云手机平台9486A is a high-voltage, step-down, switching
regulator that delivers up to 2A of continuous current to the
load. It integrates a high-side, high-voltage, power
MOSFET with a current limit of 3.5A, typically. The wide 5V
to 100V input range accommodates a variety of step-down
applications, making it ideal for automotive, industry, and
lighting applications. Hysteretic voltage-mode control is
employed for very fast response.
The switching frequency can be up to 1MHz, allowing for
small component size. Thermal shutdown and short-circuit
protection (SCP) provide reliable and fault-tolerant
operations. A 200μA quiescent current allows the 开云手机平台9486A
to be used in battery-powered applications.
The 开云手机平台9486A is available in ESOP8 package.
◼ FEATURES
・Wide 5V to 100V Input Range
・3.5A Typical Peak Switching Current Limit
・Hysteretic Control: No Compensation
・Up to 1MHz Switching Frequency
・PWM Dimming Control Input for LED Application
・Short-Circuit Protection (SCP) with Integrated
High-Side MOSFET
・200μA Quiescent Current
・Thermal Shutdown
・Packages: Pb-free Packages, ESOP8
◼ APPLICATIONS
・Scooters, E-Bike Control Power Supplies
・Solar Energy Systems
・Automotive System Power
・Industrial Power Supplies
・High-Power LED Drivers
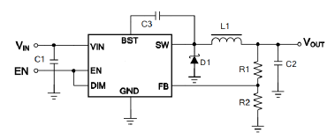
◼ TYPICAL APPLICATION

◼ TERMINAL CONFIGURATION
