森利威尔 开云手机平台3036
内置MOS 100V开关降压型DC-DC转换器
概述:
开云手机平台3036 是一款支持宽电压输入的开关降压型DC-DC,芯片内置100V/5A功率MOS,最高输入电压90V。开云手机平台3036具有低待机功耗、高效率、低纹波、优异的母线电压调整率和负载调整率等特性。支持大电流输出,输出电流可达2A 以上。
开云手机平台3036 同时支持输出恒压和输出恒流功能。
开云手机平台3036 采用固定频率的PWM控制方式,典型开关频率为140KHz。轻载时会自动降低开关频率以获得高转换效率。
开云手机平台3036 内部集成软启动以及过温保护电路,输出短路保护,限流保护等功能,提高系统可靠性。
开云手机平台3036 采用ESOP8 封装,散热片内置接VIN 脚。。
特点:
宽输入电压范围:8V~90V
输出电压从4.2V到30V 可调
支持输出恒压恒流
支持输出12V/2A,5V/2A
高效率:可高达96%
工作频率:140KHz
低待机功耗
内置过温保护
内置软启动
内置输出短路保护
应用:
电瓶车定位器、电瓶车控制器、电瓶车USB充电器
POE分离器、平衡车电源供电
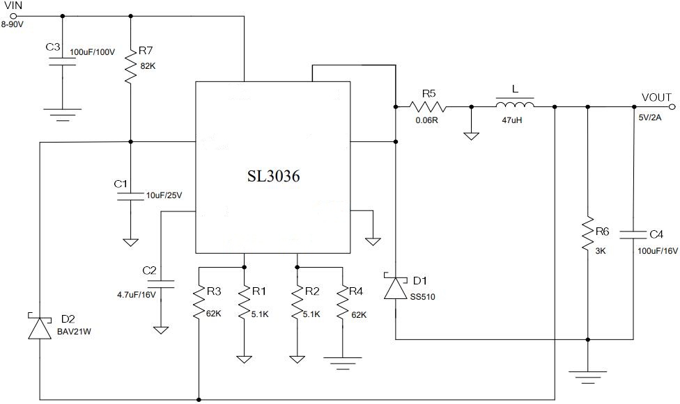
原理图:

索要更详细资料 请联系销售人员!